欢迎来到福建省信达知识产权集团有限公司网站!
0596-2911509           544201283@qq.com
福建省信达知识产权集团有限公司
Fujian Xinda Intellectual Property Group Co., Ltd

新闻中心
NEWS CENTER
从2026年1月1日起,提交专利需要所有发明人的身份信息
来源: | 作者:福建信达知识产权 | 发布时间: 157天前 | 220 次浏览 | 🔊 点击朗读正文 ❚❚ | 分享到:

国家知识产权局于2025年11月13日发布了国家知识产权局关于修改〈专利审查指南〉的决定,对《专利审查指南》进行了重要修订。《指南》增加对发明人及其信息真实性的要求,以及专利代理机构对身份信息及联系方式进行核实的相关义务。

根据《审查指南》的最新修改,从2026年1月1日起,在提交专利时,需要提交所有发明人的身份证号,并要求代理机构进行核实,此处修改主要确保所提交的发明人信息的真实性。

对此,国家知识产权局进行了官方解读:

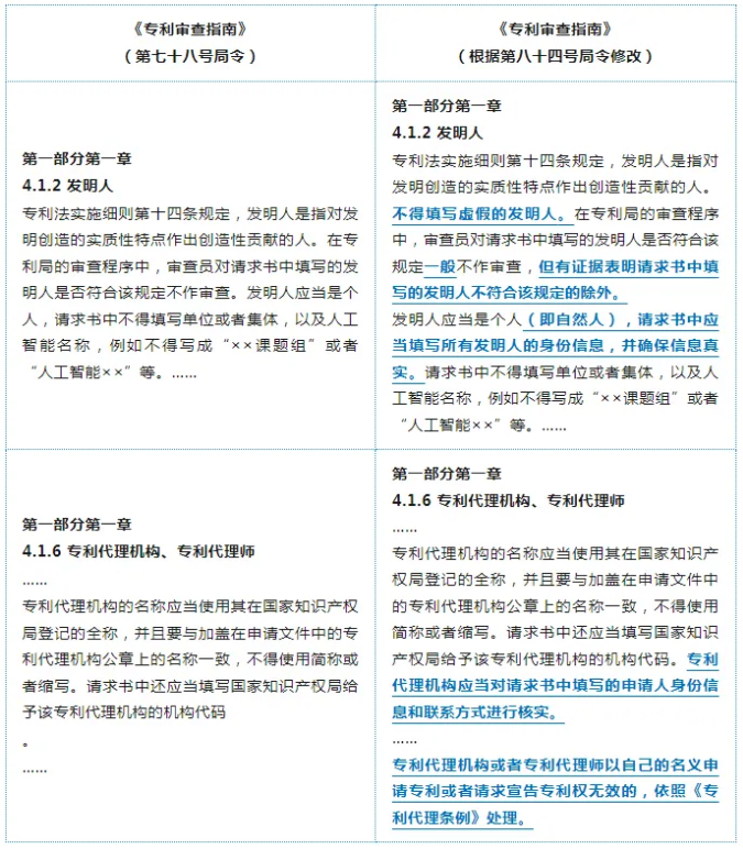
《指南》第一部分第一章第4.1.2节“发明人”明确以下内容:一是“不得填写虚假的发明人”;二是审查员对请求书中填写的发明人是否符合该规定“一般”不作审查,“但有证据表明请求书中填写的发明人不符合该规定的除外”;三是发明人应当是个人“(即自然人)”,“请求书中应当填写所有发明人的身份信息,并确保信息真实”。

《指南》第一部分第一章第4.1.6节“专利代理机构、专利代理师”明确以下内容:“专利代理机构应当对专利申请人提供的请求书中的申请人身份信息和联系方式进行核实”,以及“专利代理机构或者专利代理师以自己的名义申请专利或者请求宣告专利权无效的,依照《专利代理条例》处理”。

【修改解读】

《指南》增加对发明人及其信息真实性的要求,以及专利代理机构对身份信息及联系方式进行核实的相关义务,并且与相关法规有效衔接,规范专利代理机构和专利代理师的从业行为。

《专利审查指南》修改对照表:



来源:国家知识产权局